インパクトの計画と測定(評価)
本機能では、ユーザーは特定の事業や取組が創出する幅広いテーマの社会的インパクトについて、幅広いユーザーが最低限の一般的なフレームワークやスタンダードに則りその計画や測定(評価)を有意義な形で実施するためのプロセスを提供します。
計画と測定に必要となる基本的機能
*UIなどはパイロット期間中に下記のイメージから微調整・変更となる可能性があります
課題マップやシステム図の参照・作成
解決を狙う課題が生み出される構造を視覚的に整理することができます。

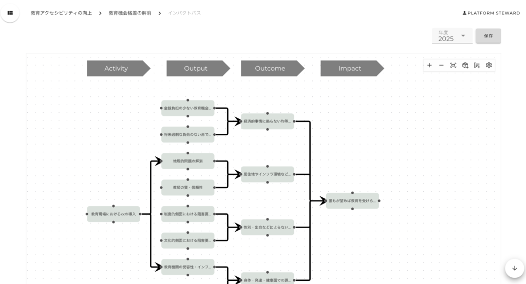
ロジックモデルの参照・作成
ウィザード(いくつかの質問に回答していく)またはスクラッチで、ロジックモデルを構築することができます。

KPI・メトリクスの参照・設定
既存データまたはスクラッチで、インパクト測定のためのKPIを設定することができます。

算出式の参照・設計
各KPIに対し、統計やデータの紐付けが可能です。推計が必要なケースにおいては、算出式の設定および算出のためのデータの紐付けが可能です。

バックデータの参照・紐付
KPIに対応するデータ、あるいは算出のために必要となるデータの探索・(KPIまたは算出式への)紐付けが可能です。

様々な用途に対応した複数モード
簡易モード
以下のようなユーザーに最適です。
- とにかく簡易的に、活動が創出する価値について整理したい
- 細かい制度や手法などは意識せずに、無理なく社会的価値について管理した
詳細モード
以下のようなユーザーに最適です。
- 標準的なフレームワークに則り、インパクト評価をしたい
- 開示する内容やロジックなどについて、自社独自の情報も交えて精緻に小回りのきく整理を
プロフェッショナルモード(有償)
以下のようなユーザーに最適です。
- ステークホルダーとの対話や企業価値の向上などのため、継続的に管理したい
- 大規模な組織において、効率的かつ統合的な管理を実現したい
詳細はhttps://impactlake.com/jpを参照ください。
既存情報・付随情報の入力も可能
情報のアップロード
本プラットフォームでは以下3つの方法での情報アップロードが可能です。
- インパクトに関する情報を直接プラットフォーム上で入力する ※推奨
- インパクトに関する情報が記載されたレポート本体(PDFなど)などをアップロードする
- インパクトに関する情報が掲載されているURLをアップロードする(レポートや統計情報のソースなど)
プラットフォームへの要求
アップロードした情報に対して、以下の対応をプラットフォーム側に要求することができます。
- 情報のパース(例:アップロードした PDFファイルから該当情報を抜き出し入力してもらう)
- 情報の確認(例:アップロードした内容に、データバリデーション上の誤りがないかを確認してもらう)
- 情報の検証(詳細は「インパクト情報の検証」を参照)
